椰子总结
- 如今不少宠物主人会带爱宠一同旅行,避免分离的不舍。不同航空公司和目的地的宠物搭乘要求不同,出行前要确认宠物芯片与疫苗、规划航班并联系航司。
- 部分国家需宠物隔离,要提前安排检疫。旅行成本偏高,还需选好目的地、备好运输笼,保障宠物舒适。

很多人出国旅游时,总会担心家中毛孩子的情况,特别是没有托付给宠物店专职照料的时候。
因此,携宠度假成为了新加坡现在时兴的一种潮流。但带宠物上飞机并不是没有门槛,跟着椰子的这份超全带宠出行指南,帮你告别带宠出行焦虑!
携带宠物飞行的不同方法有哪些
小型宠物可随主人进客舱,安置在前排座位下方,也能作为托运行李放进加压温控舱。
大型宠物或前往英澳等管控严格的目的地,就只能走货运通道啦。

哪些航空公司允许携带宠物乘坐飞机
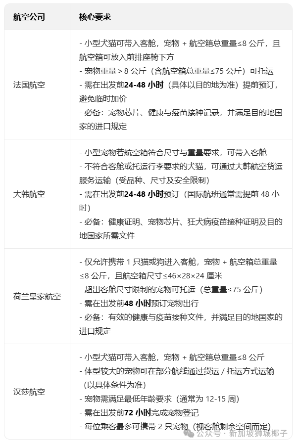
新加坡航空、卡塔尔航空等多数航司仅允服务型宠物进客舱,其他宠物只能托运或走货运。
法航、大韩航空等少数航司可带非服务宠物登机,却有重量和尺寸限制,酷航等廉航大多不允许带宠物。

携带宠物出行前的准备程序是什么
预订带宠赴日的温泉酒店前,要先确认宠物芯片、疫苗及入境检测达标,核实航司机型、航线与限养犬种,备好合规运输箱和文件,提前联系航司并早到机场哦。

携带宠物飞行后(抵达后)需要做什么
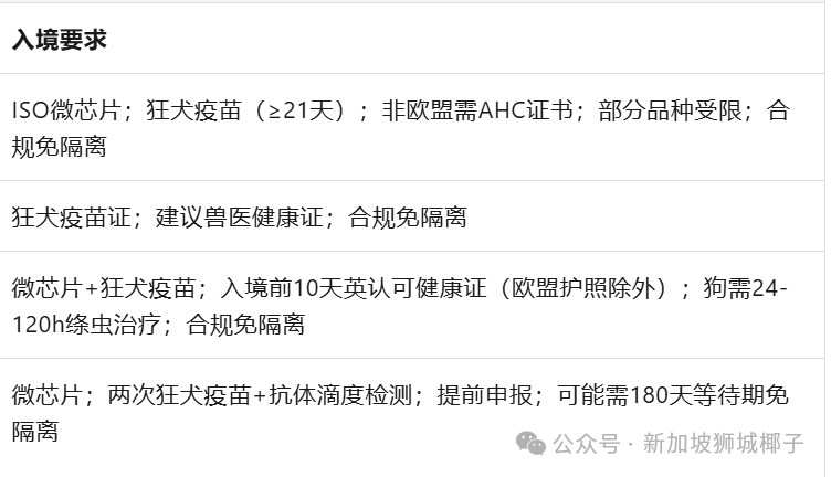
澳新等国要求宠物入境隔离至少 10 天,短暂假期可选奥法德意韩等免隔离国。
从狂犬病低风险国返新,宠物无需隔离,但要提前 5 天预约樟宜动植物检疫站检查!

航空公司有哪些限制规定
幼宠、孕宠大多无法登机,不同航司对宠物体型重量限制不同,超规需走货运。
长途飞行的宠物也常需货运,部分航司(阿联酋的SkyCargo)有专业宠物货运服务,新航等则需自行找货运代理。

除了商业航空公司,还有其他选择吗
想给毛孩子超舒适的飞行体验,可选 SingaPaw Air 私人包机,无宠物体型品种限制,全程相伴还含定制服务,包办所有手续,只是票价不菲,普通出行还是选商业航班更实际。

携带宠物旅行需要准备哪些文件
想到后续繁杂的文件办理难免心生焦虑,这份内容已筛选出带宠出行的关键信息,新加坡动物与兽医服务局还提供了分步骤的详细指南,覆盖各类出入境流程。

进出口许可证
从新加坡带宠出入境需先在 PALS 完成注册,再申领进出口许可证,证件有效期仅 90 天,需及时在指定门户办理,各目的地国家也有专属要求,务必提前查阅官方信息。

健康证明
赴境外需确认目的地对兽医健康证明的要求,部分国家仅认可 AVS 相关或政府兽医签发的证明,返新需持出发前 7 天内官方兽医开具的健康证明,且宠物驱虫记录需清晰体现在证明上。

疫苗接种证明
多国入境需提供宠物狂犬病疫苗证明,部分还要求抗体滴度测试,疫苗记录均标注宠物芯片编号,从高风险国返新的宠物两项检测均需完成,仅低风险国返新无需任何检测。

GST免税表
宠物抵新前至少五个工作日,需向新加坡海关提交个人宠物 GST 减免申请表并附佐证材料,未按要求办理的话,就必须申领海关入税许可证并缴纳税费,方可完成宠物进口手续。

其他文件
宠物经新转运需转运许可证,入境欧盟无宠物护照的话,要提前 10 天办好欧盟动物健康证明。
服务犬需准备 AVS 及航司额外文件,搭乘新航建议提前签署赔偿表格做自我核对。

宠物还需要一个“护照”
新加坡并无欧盟样式的宠物护照,宠物的相关出行文件需统一收纳在文件夹中,内含 AVS 出口许可证、疫苗接种记录及兽医健康证明,这便是宠物的专属出行凭证。

携带宠物乘机的费用是多少
带宠度假花销本就不低,资深带宠旅行者的花费约 1000 至 2000 新元,为了帮大家更合理地控制预算,这份内容梳理了带宠出行需要考量的各项核心支出。

管理费用
早办理能省费用还高效,宠物出入境许可证标准办理 50 新元、2 个工作日出证,快递服务 100 新元可缩短至 1 个工作日,AVS 认证兽医健康证常规 23 新元,加急服务 46 新元。
兽医诊疗相关费用
宠物植入芯片是必备项,费用约 50 至 60 新元;核心疫苗接种最低 15 新元(不含咨询费),部分诊所收费达 50 新元及以上,狂犬病抗体滴度检测更贵,约 80 至 120 新元。

航空公司收取的费用
宠物托运费用各航司有差异,阿联酋航空起价 634.01 新元,最高 1014.42 新元,卡塔尔航空按宠物体型收费,中型 443.81 新元,大型则为 570.61 新元。

杂项费用
需预留出额外费用的缓冲空间,IATA 标准运输笼依宠物体型定价,160 至 800 新元不等,若目的地国家有要求,宠物隔离安置也会产生相应的潜在费用。

如何让宠物的旅行过程更舒适
行前规划
宠物首飞宜选短途、气候相近目的地,宠物友好交通的欧洲国家是优选。
长途可搭贴合睡眠周期的航班,客舱随行建议选机尾座位,空间更宽敞也不打扰他人。

飞行当日准备
宠物出行前几周可铺熟悉毯子让其适应运输箱,搭配飞机发动机声视频提升耐受度,适应后给予零食;出发当日提前遛宠,入箱前喂轻食、少量饮水即可。

旅途期间
需随身携带宠物干零食,多国商店存在提前关门或周日歇业的情况,避免宠物断粮。
新环境与天气变化易让宠物焦躁,备好其熟悉的玩具、毯子,能贴心安抚情绪,守护出行舒适。

携带宠物旅行有哪些实用窍门或额外建议
若不愿被繁杂的出行文件缠身,可委托 AVS 认证宠物代理代办进出口许可证,国泰航空也建议选择 IPATA 或 ATA 会员的宠物旅行社,高效处理运输物流且全程合规。

有哪些常见的错误需要避免
带宠飞行规划繁琐易出疏漏,这些关键细节需格外留意:1.短鼻犬种被多数航司禁运,可选专业宠物包机
2.部分机型货舱不适合带宠,务必提前确认机型
3.登机前 4-6 小时喂轻食,避免临近登机大量进食
4.新加坡返新防疫规则严苛,违规宠物将面临 30 天隔离,返程手续需提前合规办妥。

最佳的航空公司及宠物友好旅行目的地有哪些
法航、荷航、汉莎对小型宠物友好,允许进客舱。
大韩航空还提供货运备选。
只要提前按要求备好文件、预订到位,就能让毛孩子和你一起舒适出发,安心开启旅程。

欧盟、加拿大和英国对宠物友好,而且氛围浓厚,狗狗能自在逛公园、坐公交,省心又暖心。
日本虽服务完善,但入境规则严苛,提前做好准备,才能让毛孩子和你一起安心开启旅程。
















