最近新加坡前往中国的机票价格下降了,很多过年没回家的人开启了探亲模式!
但昨天中国驻新大使馆发通知,提醒大家一定要注意在申请赴华“健康码”,上传规范的材料。

一些人因为材料不规范、频频被“打回”。
还有一些人因为临近登机最后一刻才申请,时间太赶。
这些旅客因为申请健康码不成功,最后不得不改签机票、调整行程。
为了提高审核效率,新加坡大使馆又重申了申请健康码的注意事项:

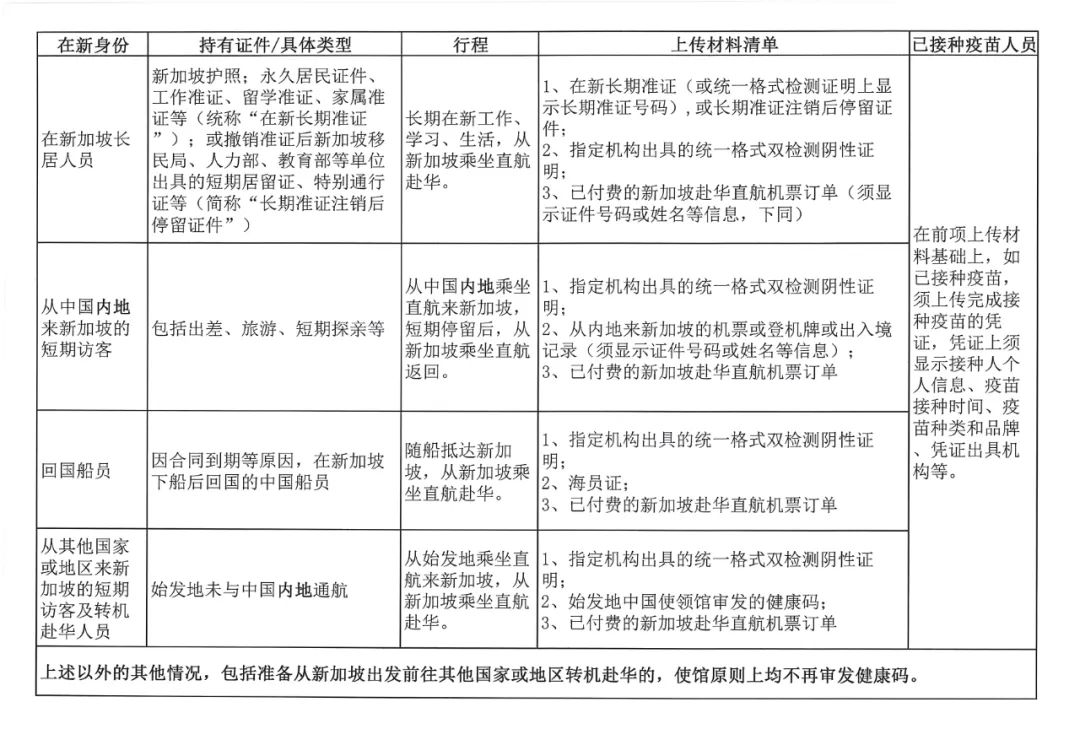
一、尽量上传统一格式的检测证明。申请人在预约检测前,可询问诊所是否可提供统一格式的检测证明(样本附后)。尤其注意血清抗体检测证明中,须明确标注“IgM”和“静脉采血(venous blood)方式”。


二、所有赴华人员均须提供相关机票订单(可上传电子客票订单),订单上须写明乘客姓名和航班信息。
具体要求详见通知:http://www.chinaembassy.org.sg/chn/lsfw/zytzs/t1856184.htm
或在我馆领事服务微信公众号“驻新加坡大使馆领事”“重要动态”“健康码申请材料”栏目中查看。
三、尽早申请健康码。在取得检测证明后,应第一时间上传申请,关注审核结果,如申请被退回(显示红色),应按提示补充材料,再次提交,确保抵达机场前已取得绿色健康码。
四、检测呈阳性人员(因接种疫苗IgM阳性人员除外),和曾有确诊史的人员,因须履行相关程序后方可赴华,请务必提前和使馆联系,切勿贸然购买机票,无法成行,产生损失。
从新加坡去中国的流程
-
机票预订
-
进行核酸、血清双检测
-
健康码申请
-
进行出入境健康申报
-
国内机场落地核酸检查
-
分配隔离酒店
自新加坡出发,搭乘航班赴华的所有中国籍旅客、外籍旅客(含快捷通道旅客),须于航班起飞前2天内完成新冠病毒核酸检测(PCR检测)和血清IgM抗体检测。
并在获得核酸检测、血清IgM抗体检测阴性证明后,向中国驻新加坡使馆申领带“HS”标识的绿色健康码或带“HDC”标识的健康状况声明书绿色二维码。




























