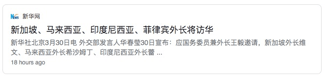
他这次去中国与外交部长王毅会谈,有望促成一些新的合作,包括大家最关心的中新疫苗接种互认问题。
新加坡外交部昨天发公告表示公布外交部长维文的行程,昨天和今天维文会到访中国福建省。
昨天维文部长已经在自己的Facebook上面晒出了福建省武夷山的好风光:
“我已经抵达中国福建武夷山,明天会见中国国务委员兼外交部长王毅。将跟进去年双边合作联席会议取得的实质性进展,并讨论地区和国际问题。”
这次维文访问中国虽然只有短短两天,但是此行的主要目的是和中国外长王毅会面。
两人会谈到新加坡和中国目前在经济复苏方面携手合作,“为了重申两国间长期且实质的关系”。
维文昨天在接受新华社专访的时候,特别提到中国近日提出了新中两国相互认证彼此健康证明的建议,维文对此表示欢迎。
他认为,健康证明将有助于安全恢复跨国界旅游,并且保障公共卫生安全。
维文希望新加坡和中国两国应尽早沟通合作,以确保两国所建立健康认证系统可相互接轨(interoperable)。
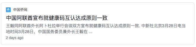
就在3月28日,中国外长王毅同阿联酋外长阿卜杜拉共同宣布,中阿达成健康码互认的原则一致。
俄罗斯和柬埔寨也都有新闻,他们正在与中国探讨,或将成为下一个互认健康码的国家!
这两天新加坡维文外长在中国福建和王毅部长“会师”,再加上采访中的呼吁。
我们可以期待一下,新加坡在不久的将来加入互认名单!
结合不久之前的新闻,王毅宣布中国疫苗护照要来了,中国“国际旅行健康证明”的样本已经上线。
一旦实现疫苗护照互认,那么打过疫苗的人回国免隔离将不在是梦!
注意,虽然现在中国和新加坡都有推出疫苗护照的雏形,但是还未达成正式的互认,所以目前回国流程不变。
-
机票预订
-
进行核酸、血清双检测
-
健康码申请
-
进行出入境健康申报
-
国内机场落地核酸检查
-
分配隔离酒店
自新加坡出发,搭乘航班赴华的所有中国籍旅客、外籍旅客(含快捷通道旅客),须于航班起飞前2天内完成新冠病毒核酸检测(PCR检测)和血清IgM抗体检测。
并在获得核酸检测、血清IgM抗体检测阴性证明后,向中国驻新加坡使馆申领带“HS”标识的绿色健康码或带“HDC”标识的健康状况声明书绿色二维码。
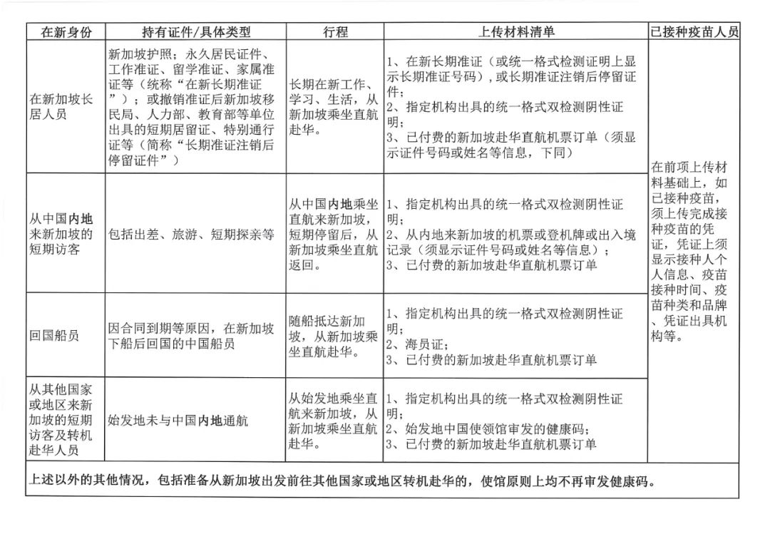
2021年2月25日及此后赴华航班的旅客,根据身份不同,参考以下需要提交的资料。
3月23日,中国驻新加坡使馆为了让大家更直观了解到,您申请健康码时需要上传什么样的申请材料,制作了以下短视频。
1、长居新加坡人员
2、从中国内地来新加坡的短期访客(包括出差、旅游、短期探亲、来新考试等)
3、在新加坡下船回国的船员
(图源:中国驻新公众号)
http://www.chinaembassy.org.sg/chn/lsfw/26511/t1856184.htm
知道登机前需要做什么,再一起来了解下飞机落地之后目前中国各省市的隔离政策吧。
北京口岸入境人员在14天集中隔离期满后,继续开展7天居家或集中隔离,期满后再进行7天健康监测;国内其他口岸入境人员满21天方可进京,进京后补足7天健康监测,未满21天已进京的补足7天居家或集中隔离、7天健康监测。
所有中外人员,凡是在进入上海之日前14天内,有过重点国家或地区旅居史的,一律实施居家或集中隔离健康观察,也就是一律隔离14天。
对入境人员实行“14+7+7”健康管理措施,即 14天集中隔离医学观察后,对符合解除隔离条件的人员继续实施 7 天居家健康观察,“健康码”由红码转为黄码,期满进行 1 次核酸检测;对居家健康观察期满核酸检测阴性者,“健康码”由黄码转为绿码,并继续实施 7天日常健康监测,期满再进行 1 次核酸检测。
对所有 14 天内有境外(含台港澳)旅居史、目的地为福建的入闽人员,实行 14 天集中医学观察,并进行核酸检测。
-
所有入境人员集中医学观察 14 天 +14天居家隔离观察
-
对从上海入境来苏人员实施有条件“3+11”转运隔离措施。
对境外来渝返渝人员全部集中隔离 14 天,开展病毒核酸检测。
-
对所有入境来蓉人员一律进行集中健康监测和核酸检测,入境人员目的地在四川省内的,集中隔离观察 14天;目的地为省外的,一律集中隔离 14 天后且检测合格的才能前往。
-
鼓励境外来(返)蓉人员践行“14+7+7”的隔离生活,除 14 天的集中隔离期外,居家隔离 7 天,并倡导再过 7 天“两点一线”的生活方式。
-
所有经广东口岸入境人员(含中转旅客,不含港澳台地区)实行核酸检测全覆盖,并集中隔离医学观察 14天+7天居家观察
-
深圳对入境人员实行14天隔离措施
(从4月1日起,深圳将调整“14+7”政策。不再实施针对入境人员的“14+7”政策,对入境人员实施14天集中隔离医学观察措施,隔离期间按照第1、4、7、14天共检测4次核酸。)
所有从郑州口岸入境人员,需在郑州集中隔离 14 天。自愿自费进行 2 次核酸检测呈阴性及 1 次血清抗体检测呈阴性的入境人员,可在集中隔离 7 天后,返回居住地继续居家隔离 7 天。
对入境人员实行“14+7+7”疫情防控措施。即对入境人员实行 14 天集中隔离医学观察后,再进行 7 天居家隔离观察(不符合居家隔离条件的进行集中隔离)和 7 天社区健康监测。14 天集中隔离期间进行 2 次核酸检测和 1 次血清抗体检测,完成两个“+7”防控措施时,各进行 1 次核酸检测。
凡境外抵(返)哈人员一律实行“14+7”隔离医学观察措施。即:从太平国际机场直接入境哈市的人员,要全部实行14天集中隔离医学观察措施,隔离期满并医学检测合格后,通过“手递手”闭环运转方式转为7天居家医学观察,不符合居家医学观察条件的,可继续集中隔离医学观察。
任何人在抵达香港前 21 天内曾经在海外(即中国内地和港澳台地区以外的地区)逗留,入境香港后都需要接受强制隔离检疫 21 天。
一转眼,现在新加坡和中国之间已经开了十几条航线,从新加坡回国的4月份机票价格也在下降!
想回国的朋友们最近可以考虑一下了。
