正式上线!中国版“疫苗护照”来了,从新加坡回国免隔离又近一步!
狮城椰子 · 2021年03月11日 17:20
阅读 379
2021年3月7日,中国外长王毅宣布将推出中国版“国际旅行健康证明”!
结果第二天,3月8日外交部领事司的公众号“领事直通车”就发布了正式的样本,和新上线的小程序!
特别强调这是为了便利人员跨境往来,而上线的全新国际健康证明。
这速度悄悄惊艳了全世界,今天各国媒体纷纷刷屏报道!
外交部领事司发布了中国疫苗护照 —— “国际旅行健康证明”的正式样本。
这份健康证明内含加密二维码,以供各国相关部门验真并读取个人相关信息。
我们可以看到,核酸、血清IgG抗体检测结果及疫苗接种情况都在这份证明中详细展示。
特别是疫苗接种部分包括:疫苗生产企业、疫苗种类、完成剂数和日期。
根据外交领事司,如需获取国际旅行健康证明,可通过“防疫健康码国际版”小程序生成,以下两种方式进入:
打开微信,通过扫描官方渠道推出的二维码进入小程序,选择“查看及出示国际旅行健康证明”进行操作。
在微信小程序中搜索“防疫健康码国际版”获得小程序入口,选择“查看及出示国际旅行健康证明”进行操作。
首次登录前,需根据程序提示进行个人身份认证及护照等旅行证件认证。
只需输入自己的身份证、护照号等信息,系统就会自动生成一份只属于您的检测记录报告。
例如国籍、手机号、国外居住地、身份、单位、航程、入境点、核酸检测结果、抗体检测结果、疫苗接种情况、历史检测结果及确诊结果等信息。
先要使用大陆身份证号码和国际旅行证件(护照号码),并进行个人面部识别,才可以完成认证。
进而查看“国际旅行健康证明”,下面特别标注:健康数据将由国家卫生健康委员会提供。
进行认证后查询到的结果如图(测试人没有任何记录)。
但是目前文字提示,“新冠疫苗接种记录”还在建设之中。
结合之前外交领事公众号上面的备注,目前虽然已有疫苗护照的样本,但是疫苗接种相关数据正在建设中。
不少人在为疫苗护照的到来欢欣鼓舞之际,肯定也有很多问题

没有中国居民身份证,还可以申请国际旅行健康证明吗?
目前国际旅行健康证明认证和查询功能仅对持有中国大陆居民身份证的人员开放。
是不是必须同时有核酸、血清、疫苗三样才能查询到“国际旅行健康证明”?
若你在中国境内有过接种疫苗(或者核酸、血清抗体检测),国家卫生健康委员会便会上传信息,你就能查询到本人的国际旅行健康证明。
但如果未进行某项检测或疫苗接种,国际旅行健康证明将出现数据不全的情况,可能会影响行程。
在不久的将来,只要你有国际旅行健康证明,便可以在到达目的地国家后,方便当地政府查验,享受相应的旅行便利。
中国版“国际旅行健康证明”将在推动跨国人员健康、安全、有序往来中发挥更大作用。
国内还未公布中国版“国际旅行健康证明”可以获得哪些国家的认可,也尚未宣布中国认可哪些国家的国际旅行健康证明。
不过,新加坡、泰国、韩国和欧盟等国家或地区也计划推出能获得多国互认的健康证明,有望与这些国家地区首先互认。
鼓励但不强制大家使用国际旅行健康证明。持何种证明进行国际旅行,取决于目的地国对于入境人员的相关要求。但在将来我国与其他国家实现国际旅行健康证明互认后,如无法出示该证明,可能无法享受有关旅行便利。
相关国家政府部门可能在您登机、入境等环节查验国际旅行健康证明,具体要求取决于该国相关规定。
外国公民应通过防疫健康码国际版网页版(网址:https://hrhk.cs.mfa.gov.cn/H5/)提交检测证明等材料,申领健康状况声明书,并凭此登机。申办等具体要求,请查询当地中国使领馆网站等发布的通知。
注意,现在中国驻新加坡大使馆暂无关于使用“国际旅行健康证明”的通知。
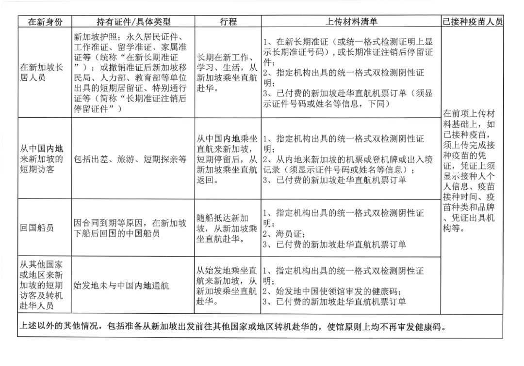
所以回国流程不变,请参考最近的一次通知,2021年2月25日及此后赴华航班的旅客,根据身份不同,参考以下需要提交的资料。
未来有了“国际旅行健康证明”,回国是否还需要核酸检测和隔离?
目前官方没有提到这方面的问题,意味着检测和隔离的流程暂无变化。
但疫苗护照的最终目的是便利跨境旅行,再加上国内多位专家建议以疫苗护照代替隔离。
相信未来“国际旅行健康证明”数据建设完成后,在落地检测和隔离方面会有新措施。